
一、 来华签证申请用表变化
自2023年11月20日起,《外国留学人员来华签证申请表》更名为《外国留学人员来华确认表》(英文名称:Confirmation Form for Study in China,简称仍为JW201/202表),有效期延长至自签发之日起6个月。
新增《短期来华留学生信息表》(英文名:Information Form for Foreign Students’Short-term Visit,简称DQ表),以用于短期来华留学生信息审核及申请X2字签证。
同时,全面推行JW201/202表电子证照化和全流程业务在线办理,纸质版JW201/202表不再使用,签发日期在2023年11月20日(含)之后的纸质版JW201/202表失效,中国驻外签证机关将不再受理。
二、 来华签证申请用表的获取(下载)
对拟录取的申请者,由学校为其申请办理《外国留学人员来华确认表》。《外国留学人员来华确认表》审核通过后,下载通知将被发送至申请者申请时预留的邮箱。申请者也可通过留学中国网(www.studyinchina.edu.cn)查询相关电子证照并自主下载、打印,相关机构可对电子证照真伪进行线上核验。
【注】
1.建议使用PC端操作;
2.每份证照下载次数的上限为10次,请勿重复下载;




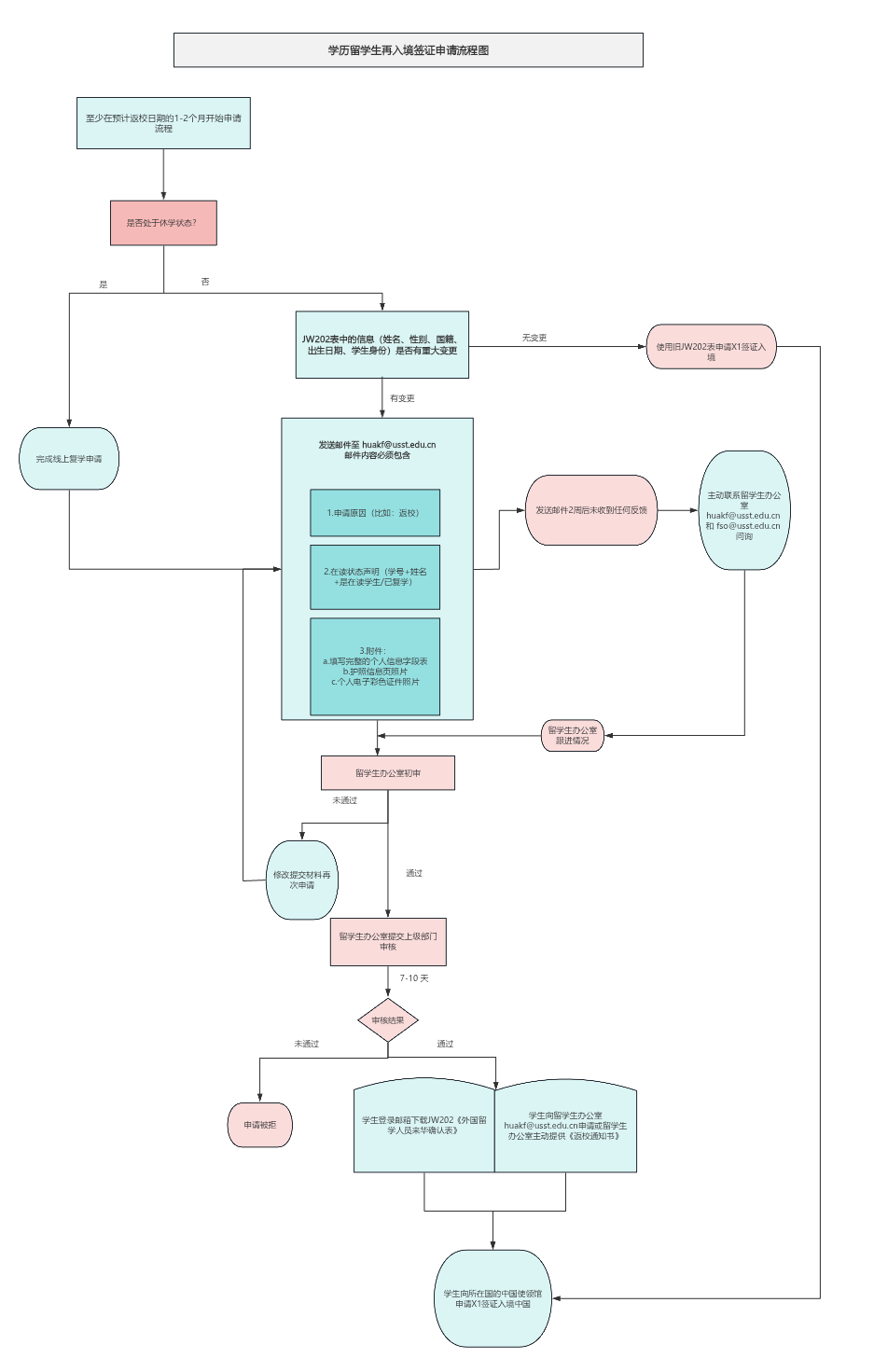
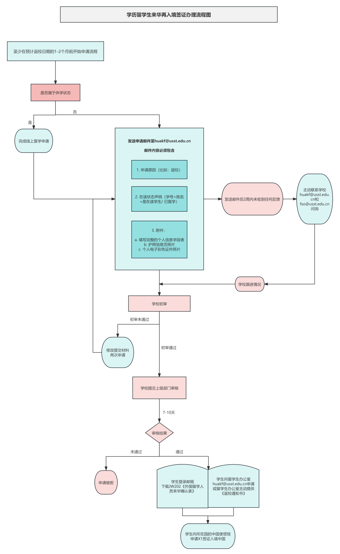
三、 在读留学生申请《外国留学人员来华确认表》准备再次入境
对于休学后复学或因其他情形需要再次申请入境签证返校的留学生,请发送邮件至huakf@usst.edu.cn,邮件中应写明:
1. 申请《外国留学人员来华确认表》的原因。
2. 确认为在读状态(以休学为例,因休学原因离境的,应先完成复学手续后才可申请再入境)。
留学生因未注册或超过休学期限未复学等各种原因已被学校拟退学的,视为非正常在读状态,一般不予受理《外国留学人员来华确认表》申请。留学生确实需要到中国来办理离校手续等事项的,应在邮件中特别说明。
3.提供所需的个人信息,请填写以下链接中的“字段内容”栏目。
来华确认表字段填写表Fields Table in Confirmation Form for Study in China.xlsx
4. 将①护照信息页扫描件和②电子照片作为附件一并发送。
电子照片要求:彩色标准证件照,大小不低于100Kb,但不超200kb,支持*.jpg,*.jpeg,*.png为后缀的图片,像素大于295*413。
经核实留学生在读状态后,留学生办公室将为留学生申请办理《外国留学人员来华确认表》,留学生下载获得批准的《外国留学人员来华确认表》的途径参见以上第二条。
特别提示:
1. 必须通过邮件发送申请。《外国留学人员来华确认表》审核通过后,下载通知将被发送至发件邮箱。为保证邮件能被顺利接收,学校不接受其他形式的申请。
2. 一般情况下,不是在籍状态的,学校不受理《外国留学人员来华确认表》申请。
3. 没有提供完整申请材料的,学校不受理《外国留学人员来华确认表》申请。
4. 学校受理《外国留学人员来华确认表》申请后,还可能需要3-17天《外国留学人员来华确认表》才能获批,在寒暑假期间请留学生务必提前一个月申请以确保能及时到校注册。
5.如果留学生在发送邮件后2周内没有收到任何反馈或邮箱中没有收到《外国留学人员来华确认表》,请主动联系学校留学生办公室huakf@usst.edu.cn和fso@usst.edu.cn问询。
6.来华签证申请用表的获取详情请见本篇第二条相关内容。
四、 留学生入境中国后的签证事项,请仔细阅读和参照执行,保证在中国居留的合法身份:https://iso.usst.edu.cn/9491/list.htm签证指南

